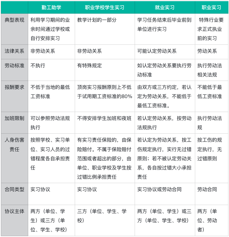
学生实习可分为勤工助学、职业学校学生实习、就业实习、职业实习四类。根据教育部《高等学校学生勤工助学管理办法》(教财[2018]12号)文件第4条规定,本办法所称勤工助学活动是指学生在学校的组织下利用课余时间,通过劳动取得合法报酬,用于改善学习和生活条件的实践活动。第6条规定“勤工助学活动由学校统一组织和管理。学生私自在校外兼职的行为,不在本办法规定之列”。对于勤工助学的法律关系,劳动部《关于贯彻执行〈中华人民共和国劳动法〉若干问题的意见》(劳部发[1995]309号)第12条规定,“在校生利用业余时间勤工助学,不视为就业,未建立劳动关系,可以不签订劳动合同”。可见,勤工助学的实习,不属于劳动关系,而属于劳务关系。根据教育部等五部门关于印发《职业学校学生实习管理规定》的通知第2条规定,职业学校学生实习是指实施全日制学历教育的中等职业学校和高等职业学校学生按照专业培养目标要求和人才培养方案安排,由职业学校安排或者经职业学校批准自行到企(事)业等单位进行专业技能培养的实践性教育教学活动,包括认识实习、跟岗实习和顶岗实习等形式。
可见,职业学校学生到单位实习不是劳动关系,因为这是学生专业培养和教学计划的一部分,且不以获取劳动报酬为目的,和勤工助学一样也不符合劳动关系中劳动者以获取报酬为目的的特征。就业实习一般指的是基本完成学校的学习任务且达到相关要求,但并未获得学校发放的毕业证书的学生,以就业为目的为用工单位提供劳动。对于这类实习,之前一般也认为不属于劳动关系,主要认为是基于他们的学生身份。但其实《劳动法》和《劳动合同法》并没有明确将学生排除在劳动关系之外。其实这类“准毕业生”与用人单位其他职工一样,以与用人单位建立稳定的劳动关系并以获得劳动报酬为目的。根据目前我国劳动关系的认定标准,他们完全符合我国劳动法规定的年龄条件,具有与用人单位建立劳动关系的可能性。如果他们以就业为目的与用人单位签订了劳动合同,接受用人单位的管理,提供劳动,获取劳动报酬,可以认定双方建立了劳动关系。对此,很多地方有突破性的规定,如北京、内蒙古等;不少地方也有判定为劳动关系的案例,如江苏、厦门、重庆等地。即实习人员与用人单位建立劳动关系,根据法律法规的要求在单位通过实践进行一定的专业训练,如《专利代理条例》第11条第2款规定“初次从事专利代理工作的人员,实习满一年后,专利代理机构方可发给《专利代理人工作证》。”类似的行业还有律师、医师等等。这种实习的目的在于从工作中增强从事这些专业工作的熟练度,以便将来能够较为独立地从事这种职业。这种职业实习人员一般已经不是在校学生,与用人单位的法律关系属于劳动关系,应当签订劳动合同。
现实中学生正式毕业前会与用人单位、学校签署就业三方协议,用人单位与学生两方也有可能签订就业协议,约定学生在毕业后入职。这种就业协议可能会约定“如果不去用人单位工作或用人单位不接受毕业生要承担违约金”,这是有效的民事合同,违约金约定也有效,但不属于劳动合同。任何一方不履行这个协议的,只能要求一般违约责任(如约定的违约金),但不能要求履行劳动关系。上述分析不仅适用于学生,也适用于普通劳动者;用人单位与普通劳动者也可能约定“半年后入职”,这都只是普通民事协议,并非劳动合同。这里比较重要的是毕业前实习也就是就业实习环节,单位大致可以这样处理:(1)用人单位有必要签订书面实习协议,且明确不是劳动关系。(2)如果用人单位与学生有意在毕业前建立劳动关系、缴纳社会保险,也可以签订劳动合同。(3)如果用人单位想与学生提前“锁定”就业,可以签订三方就业协议、两方就业协议。(4)用人单位也可以提前与学生签订劳动合同,但劳动合同期限要自学生正式毕业之后起算。签订了劳动合同,但在劳动合同期限开始前解除该合同、拒绝入职的,不属于劳动法上的违法解除,员工也不能要求恢复劳动关系,因为双方还没有建立劳动关系。——这不仅适用于学生,也适用普通劳动者。(5)学生毕业后或者拿到毕业证以后,用人单位应及时或提前签订劳动合同,否则会建立事实劳动关系,产生双倍工资责任等。
转自:法天使微信公众号